利博官网

您好 ,接待进入利博官网! 

利博官网

科技立异

盾构作业指导书第一部分--盾构组装、调试作业

  您目今的位置 : 首 页 > 新闻中心 > 立异实践

盾构作业指导书第一部分--盾构组装、调试作业

2020-08-19 10:48:49

1 盾构组装、调试作业

(1)紧前工序

西安利博官网在施工准备阶段完成,盾构施工暂时设施建设完成 ,配套隶属工程施工完成 。

(2)作业内容

盾构组装、调试作业内容包括:施工准备、后配套组装作业、主机组装作业、空载调试及验收作业 。

(3)作业流程

盾构组装、调试作业流程图见图1.1 。

image.png


1.1后配套组装作业

1.1.1施工前准备

拖车行走轨排装置完成 。

1.1.2适用条件

适用盾构项目盾构的组装作业 ,适用于整机始发 。

1.1.3作业内容

后配套组装作业内容主要包括拖车起吊、轮对装置、拖车下井、拖车装备管线装置、皮带支架下井、风管下井、拖车后移、毗连桥下井、后配套与主机毗连等 。

1.1.4作业流程及控制要点

(1)作业流程

后配套组装作业程序流程图如图1.1.1所示 。

image.png


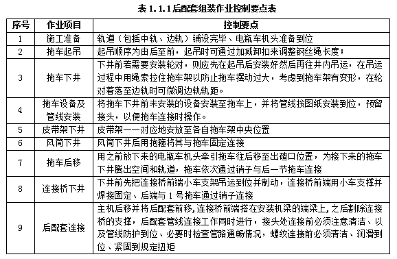
(2)作业控制要点

后配套组装作业程序控制要点见表1.1.1 。

image.png


1.1.5作业组织

(1)职员配备

image.png

(2)机械配备

image.png

(3)质料消耗

image.png

1.1.6紧后工序

主机组装作业

1.1.7审核标准 。

后配套组装作业质量检查标准见表1.1.5 。

image.png

1.2主机组装作业

1.2.1施工前准备

后配套组装作业 。

1.2.2适用条件

适用盾构法隧道盾构主机的装置作业 。

1.2.3作业内容

作业内容包括:中体下井、前体下井并与中盾毗连、刀盘下井装置、主机前移、管片装置机及装备梁装置、盾尾下井毗连、螺旋运送机下井装置等内容 。

1.2.4作业流程及控制要点

(1)作业流程

主机组装作业流程图如图1.2.1所示 。

image.png

(1)作业控制要点

主机组装作业控制要点见表1.2.1 。

image.png

1.2.5作业组织

(1)职员配备

image.png

(2)机械配备

image.png


(3)质料消耗

image.png


1.2.6紧后工序

空载调试及验收 。

1.2.7审核标准

主机组装作业质量检查标准见表1.2.5 。

image.png



1.3空载调试及验收作业

1.3.1紧前工序抵达标准

主机组装完成 ,盾构主机、后配套机械、电气、液压辖档同接完毕 。

1.3.2适用条件

适用盾构项目盾构的调试作业 。

1.3.3作业内容

主要调试内容:分为电气部分、液压部分、流体(水气油脂)部分调试 。电气部分调试包括检查送电、检查电机启动情形、软启动器和变频器运行状态、配件元器件事情情形、清静急停系统事情情形、传感器事情及显示情形检查、分系统参数设置与试运行 。液压部分包括推进和铰接系统、螺旋运送机系统、管片拼装机、管片运输机、注浆机、辅助泵站系统、液压油过滤冷却系统、齿轮油过滤冷却系统、液控阀等的调试和油液理化指标的取样测试 。流体部分包括内外循环水系统的试运行与功效参数检查、空气压缩及调理系统的运行及功效参数检查、气动三联件及气动阀的运行和功效检查、油脂系统的试运行及功效参数检查、污水排放系统试运行及功效参数检查、泡沫系统运行及功效参数检查 。

1.3.4作业流程及控制要点

(1)作业流程

空载调试及验收作业流程图见图1.3.1 。

image.png

(2)作业控制要点

空载调试及验收作业控制要点见表1.3.1 。

QQ截图20200918101532.jpg


image.png

1.3.5作业组织

(1)职员配备

image.png

(2)机械配备

盾构各系统 。

1.3.6紧后工序

盾构始发及负载调试 。

1.3.8审核标准

空载调试及验收作业质量检查标准见表1.3.3 。

image.png



标签

本文网址:/news/788.html
下一篇:没有了

 利博官网

陕公网安备 61010302000696号

网站地图